26 / 43
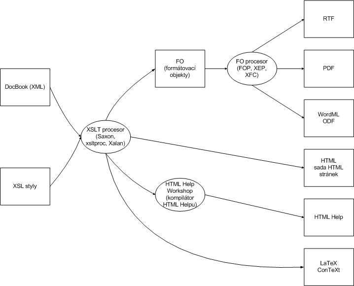
Zpracování dokumentu pomocí XSL stylů
Copyright © 2004-2007 Jiří Kosek